
GitHub Copilot Agent HQ란?
2026년 2월, GitHub는 개발자 생산성 혁신의 새 장을 열었습니다. Agent HQ는 GitHub와 VS Code 안에서 여러 AI 에이전트를 하나의 통합된 워크플로로 관리할 수 있는 플랫폼입니다. 이제 Copilot, Claude(Anthropic), Codex(OpenAI)를 동시에 활용하며 코딩 작업을 자동화하는 멀티에이전트 시대가 본격적으로 열렸습니다.
컨텍스트 전환은 개발 효율을 갉아먹는 가장 큰 적 중 하나입니다. Agent HQ는 코드 히스토리, PR 리뷰, 이슈 연결까지 모두 하나의 공간에서 처리할 수 있도록 해 이 문제를 근본적으로 해결합니다.

Agent HQ 핵심 기능 5가지

1. 멀티 에이전트 동시 실행
Copilot Pro+ 또는 Enterprise 구독자는 GitHub, GitHub Mobile, VS Code에서 세 가지 에이전트를 동시에 실행할 수 있습니다.
- GitHub Copilot: 인라인 제안, 코드 자동완성, PR 리뷰
- Claude (Anthropic): 아키텍처 분석, 복잡한 논리 추론, 코드 설명
- OpenAI Codex: 코드 생성, 변환, 최적화

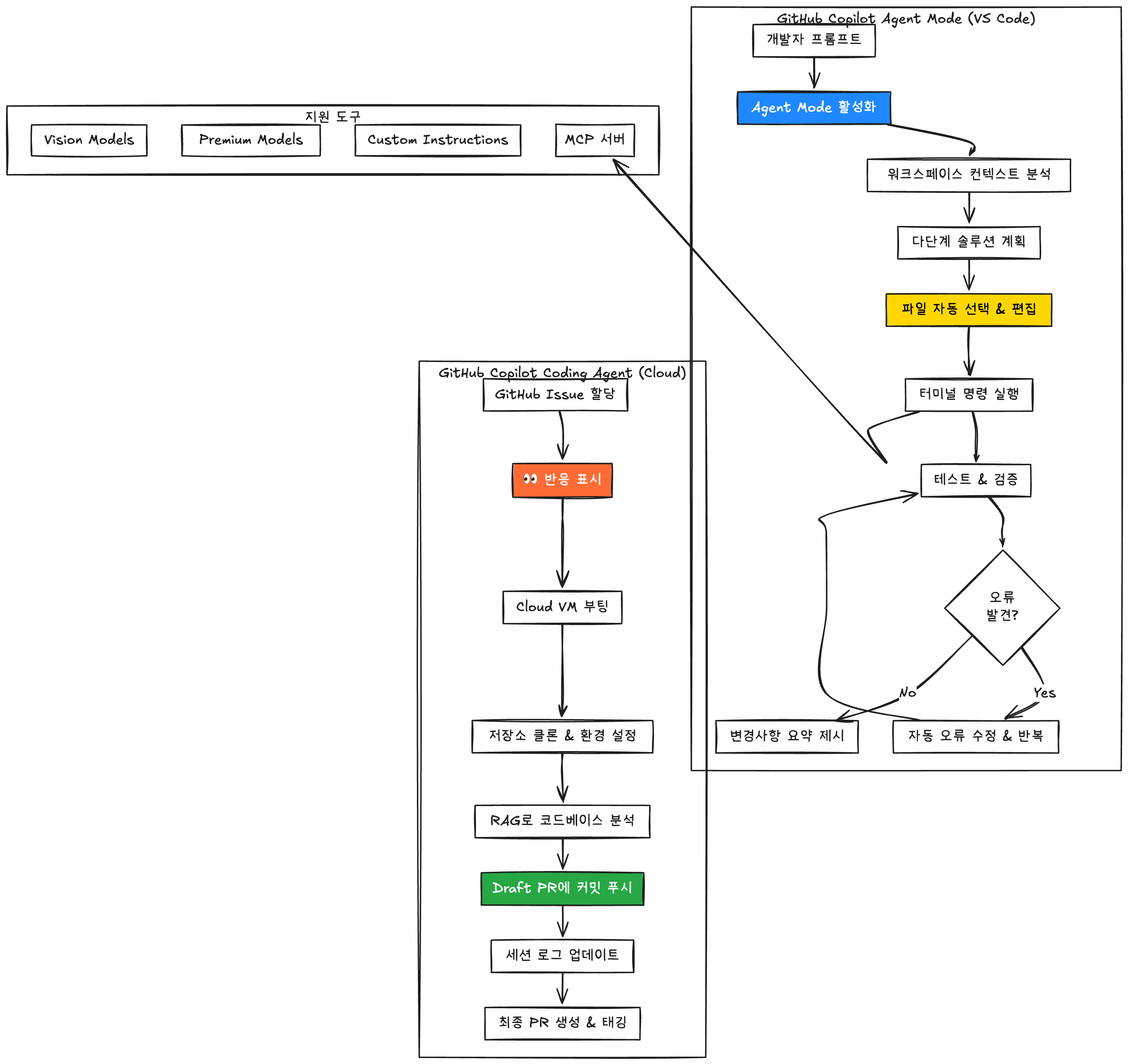
2. 에이전트 세션 3가지 모드
작업 성격에 따라 에이전트 세션 모드를 선택할 수 있습니다.
- Local (로컬): 빠른 대화형 도움, 즉각적인 코드 제안
- Cloud (클라우드): GitHub 인프라에서 실행되는 자율 작업
- Background (백그라운드): 비동기 로컬 작업 (Copilot 전용)
3. 동일 문제에 여러 에이전트 배정
같은 태스크에 여러 에이전트를 배정해 서로 다른 접근법을 비교할 수 있습니다. 실제 활용 사례:
- 아키텍처 가드레일: 한 에이전트가 모듈성·결합도를 분석해 사이드 이펙트 조기 발견
- 논리 압박 테스트: 다른 에이전트가 엣지 케이스, 비동기 함정, 스케일 가정 탐지
- 실용적 구현: 별도 에이전트가 최소한의 안전한 변경 방법 제안
4. Claude의 GitHub 네이티브 통합
Anthropic의 Claude가 GitHub 안에서 직접 코드를 커밋하고 PR에 코멘트를 달 수 있게 됐습니다. Anthropic 플랫폼 헤드 Katelyn Lesse는 "Agent HQ를 통해 Claude가 개발자가 있는 곳에서 바로 작업하며, 팀이 더 빠르게 반복하고 자신 있게 배포할 수 있도록 한다"고 설명했습니다.
5. AGENTS.md — 에이전트 지시 파일의 새 표준
2026년 AI 코딩 도구의 핵심 트렌드 중 하나가 바로 AGENTS.md 파일입니다. 리포지터리 루트에 작성하는 이 파일은 에이전트가 코드베이스를 이해하고 올바르게 작업하도록 안내하는 일종의 "개발 가이드북"입니다.
AGENTS.md 파일 작성 가이드
2,500개 이상의 리포지터리를 분석한 GitHub의 연구에 따르면, 효과적인 AGENTS.md 파일에는 다음 요소가 포함되어야 합니다.
기본 구조 예시
# AGENTS.md
## 프로젝트 개요
이 리포지터리는 [프로젝트 설명]입니다.
## 개발 환경
- Node.js v22+
- npm 10+
- 빌드: `npm run build`
- 테스트: `npm test`
## 코딩 규칙
- TypeScript strict 모드 사용
- ESLint + Prettier 적용
- 컴포넌트는 함수형으로 작성
## 금지 사항
- 직접 main 브랜치에 커밋 금지
- 테스트 없이 PR 생성 금지
고급 AGENTS.md 팁
- 아키텍처 설명: 폴더 구조와 각 모듈의 역할을 명확히 기술
- 의존성 규칙: 어떤 라이브러리를 쓰고 왜 쓰는지 문서화
- 테스트 전략: 단위/통합/E2E 테스트 기준 명시
- 배포 프로세스: CI/CD 파이프라인 흐름 설명
GitHub Copilot 요금제별 에이전트 활용 전략
2026년 현재 Copilot은 5가지 요금제로 운영됩니다. 멀티에이전트를 최대한 활용하려면 Premium Request 멀티플라이어를 이해하는 게 핵심입니다.
요금제 비교
- Free ($0): 인라인 제안 2,000건/월, Premium 50회
- Pro ($10/월): 무제한 인라인 제안, Premium 300회
- Pro+ ($39/월): 무제한, Premium 1,500회, 모든 모델 접근
- Business ($19/사용자/월): 조직 관리, 정책 제어
- Enterprise ($39/사용자/월): 커스텀 모델, 지식베이스
모델별 Premium Request 소비량
- 무료 모델: GPT-5 mini, GPT-4.1, GPT-4o (소비 없음)
- 1x: Claude Sonnet 4, Claude Sonnet 4.5
- 2x: Gemini 2.5 Pro
- 3x: Claude Opus 4.5
- 고비용: GPT-4.5 (50x), o3-pro (고 멀티플라이어)
멀티에이전트 실전 워크플로 예시
실제 개발 현장에서 Agent HQ를 활용하는 최적의 패턴을 소개합니다.
시나리오: 신규 기능 개발 → PR 자동화
- 이슈 분석 (Claude): 복잡한 요구사항 분석, 아키텍처 제안
- 코드 생성 (Codex): 초안 코드 자동 생성
- 코드 리뷰 (Copilot): 인라인 제안, 보안 스캔, 자동 수정
- PR 생성 (Copilot Coding Agent): 이슈에서 PR까지 자율 실행
2026년 AI 코딩 도구의 미래
GitHub의 Agent HQ가 시사하는 것은 명확합니다. 앞으로의 개발 환경은 "어떤 AI를 쓸까"가 아니라 "어떻게 AI들을 조합할까"의 문제가 됩니다. AGENTS.md 같은 에이전트 지시 파일이 표준화되고, 멀티에이전트 협업 워크플로가 일반화될수록 개발 생산성은 더욱 극적으로 향상될 것입니다.
지금 당장 자신의 리포지터리에 AGENTS.md를 작성하고, Copilot Pro+ 구독으로 Agent HQ의 멀티에이전트 기능을 직접 경험해보세요.